• 纪检首页
  • 工作动态
  • 党纪法规
  • 通知公告
  • 院内制度
  • 学习教育
  • 专题专栏
  • 警钟长鸣
  • 总院首页
当前位置:首页 学习教育

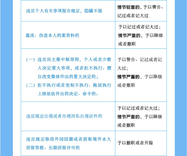
纪法百科·一图读懂应知应会党纪法规丨《中华人民共和国公职人员政务处分法》

发布时间:2024-11-18点击次数:3316次

热门新闻

  • 医院召开2025年医疗器械耗材、药品供应商集体廉政谈话会 5261次
  • 以药喻廉 医院纪委发放清风日历 4950次
  • 纪法百科•通报解读丨侵占公私财物行为的4种表现形式 4803次
  • 纪法百科·通报解读丨违规干预和插手市场经济活动的表现和认定 4667次
  • 图解 | 二十届中央纪委四次全会公报 4607次
  • 纪法百科 | 中央纪律检查委员会委员 4586次
  • 医院召开合理使用医保基金警示教育大会 4114次
  • 图解丨习近平总书记在二十届中央纪委四次全会上的重要讲话 4096次
  • 习近平在二十届中央纪委四次全会上发表重要讲话 3998次
  • 江西中医药大学附属医院关于规范党员干部、公职人员操办婚丧喜庆事宜的实施办法 3260次

图片新闻

  • 医院组织召开“廉洁润初心 共传好家风”学习教育会
  • 医院召开新提拔干部、年轻干部、重点岗位人员集体廉洁谈话会
  • 我院组织干部职工观看纪念中国人民抗日战争暨世界反法西斯战争胜利80周年大会
  • 医院隆重举行庆祝第八个中国医师节表彰大会
  • 全校医疗机构医德医风有关问题集中整治工作动员部署会召开
  • 开展“怀救苦之心,做苍生大医”专题教育
政务和公益机构域名

医院地址:江西省南昌市八一大道445号邮编:330006服务热线 0791-86363162

主办:江西中医药大学附属医院-纪律检查委员会备案号:赣ICP备13005956号

技术支持:南昌云启信息技术有限公司(后台管理)